Work

Innovation Engine: How Bait Shop Developed a Benchmark-Setting Agent for a $10B Retail Chain
In a space where most innovation teams drown in slide decks, deep file structures, and backlog purgatory, Sheetz did something different. They launched an AI-powered agent designed to actually do the work—and in just 90 days, it’s already redefining what’s possible inside a $10 billion retail operation.

Most marketing reports aren't providing what you're actually looking for
Most marketing reports you review are just fragments—screenshots from 10 different platforms, stapled together at 11:47 p.m. the night before a client call. Clicks here, impressions there, a CSV nobody fully understands, and a paragraph of “insights” written by someone who’s barely awake.

We Built an AI Ops Engine for Relay in 90 Days. Here's the Playbook.
TL;DR: We shipped a custom Next.js + Cloudflare Workers platform that enriches creator and business profiles with AI, auto-matches both sides, runs the entire collaboration flow with a clean, gamified UI, and tracks deliverables + performance over time. It’s already saving thousands of manual hours. If your team spends its days in spreadsheets, email chains, and “just bumping this,” you don’t need another SaaS—you need a small, sharp tool that fits your workflow like a glove.

Building "The Source" – How McAlvain Turned SharePoint into a Real Home Base
Most intranets die the same way: forgotten bookmark, stale news post from 2021, and a thousand “I’ll send it by email instead” decisions. McAlvain wanted the opposite. They asked Bait Shop to help them build The Source – a modern, mandatory homepage that actually earns the right to be open all day: news, tools, culture, and data in one place, inside their existing Microsoft 365 stack.

Meet Your Digital Stand-In: How a Personal Avatar Becomes Your New Demo Wingman
“What are you still doing manually that a machine could do better, more consistently, and without complaining about calendar invites?”

AI-Powered Factory & Lab Concepts for 780 Store Retailer
A family-owned chain of over 780 convenience stores across six states, known for its 24/7 Made-to-Order (MTO) food and beverage menu. They have a strong, loyal customer base and a stated mission to innovate and disrupt its own business model, evidenced by its investment in a technology and innovation hub in Pittsburgh.

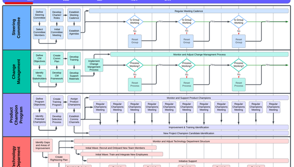
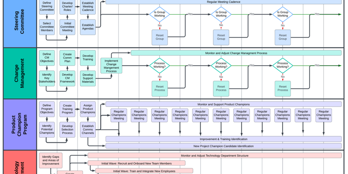
Case Study: AI Innovation Roadmap for a Mountain-West General Contractor
A regional GC partnered with Bait Shop to map a 24-month innovation roadmap that connects core construction systems, standardizes workflows, and builds a lightweight governance model. Targets include up to ~10% faster project timelines, ~15% lower admin costs, ~95% forecast accuracy, ~50% less manual reporting time, and +20% client NPS (dependent on adoption and data quality).

Case Study: Relay's New Prospecting Email Machine
Relay, a leading network of local social media creators entering their 3rd city, built a full-stack outbound engine that (1) scrapes ICP-fit accounts via Apify, (2) enriches and decision-maker maps with Clay, and (3) sends 2,000 highly personalized cold emails/month through Instantly. The system has delivered up to a 3.8% positive-reply rate (booked meetings), producing up to 24 new meetings/month and a repeatable top-of-funnel for city expansion.

"Visibility AI" in 2 Weeks — And Why Your Business Needs Its Own Version
Most local businesses live in a weird gap: They’re great in person, and almost invisible online. Relay, a local creator network that partners with dozens of independent businesses, kept running into the same problem: Owners had no idea how visible they actually were across Google, Maps, AI assistants, social, and reviews. And no one had time to figure it out. So Bait Shop built Visibility AI — a free, AI-powered audit that scans a business’s local footprint and sends back a simple scorecard and quick wins.