Case Study: AI Innovation Roadmap for a Mountain-West General Contractor

TL;DR
A regional GC partnered with Bait Shop to map a 24-month innovation roadmap that connects core construction systems, standardizes workflows, and builds a lightweight governance model. Targets include up to ~10% faster project timelines, ~15% lower admin costs, ~95% forecast accuracy, ~50% less manual reporting time, and +20% client NPS (dependent on adoption and data quality).
The Client
A Mountain-West commercial general contractor with self-perform capabilities in concrete and a portfolio spanning healthcare, higher-ed, industrial, and private commercial projects. Operating teams include estimating, preconstruction, project management, field operations, safety, HR, accounting/finance, and business development.
The Challenge
- Data silos across construction management, ERP, CRM, scheduling, and estimating tools
- Manual, error-prone workflows that slow forecasts, pay apps, and reporting
- Adoption friction (training gaps, duplicative processes, unclear ownership)
Objectives
- Establish a sequenced innovation roadmap that integrates systems and reduces manual effort
- Stand up a lightweight governance model (steering cadence, product champions, standards)
- Deliver near-term wins that build trust while laying the foundation for analytics and AI
Discovery & Current-State Mapping
Leadership interviews and system reviews across Technology, Pre-Con, Operations, Safety, HR, Accounting/Finance, and BD. We documented process maps, pain points, and under-used features in:
- Construction Management Platform (project controls, financials, RFIs/submittals, safety docs)
- ERP (job cost, AP/AR, payroll)
- CRM (pursuits/pipeline)
- Estimating Platform (takeoffs & bid)
- Scheduling Tool, PDF/Markup Tool, Materials/Pay App Tools
- Analytics stack (dashboards & reporting)
North Star & KPI Targets
- Timeline: up to ~10% faster on comparable scopes (≤24 months)
- Admin cost: up to ~15% lower (≤36 months)
- Forecast accuracy: ~95% (≤24 months)
- Manual reporting time: ~50% reduction (≤12 months)
- Client NPS: +20 points (≤24 months)
All targets subject to data quality and adoption.
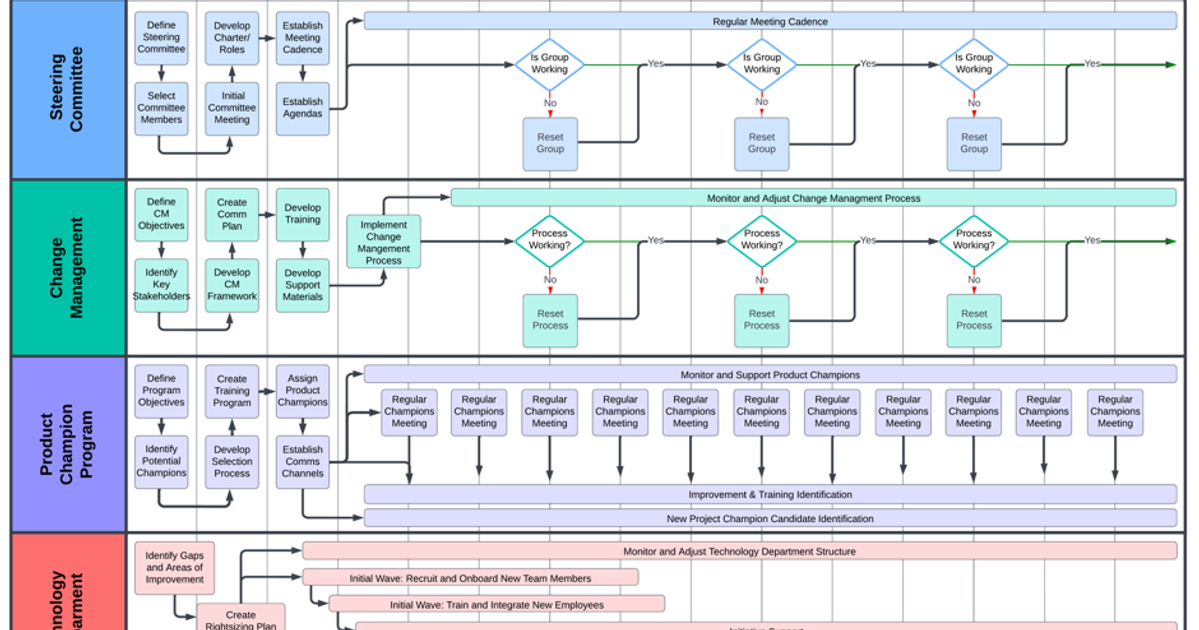
Operating Model (Lightweight, Durable)
- Steering cadence to set priorities and unblock
- Product champions per system; ownership of standards/templates
- Enablement: role-based training plan, quick-reference playbooks, office-hours
Roadmap (Phased)
Phase 1 (Months 1–6): Foundations
- Data audit & cleansing; standard naming/metadata
- Baseline integrations among CM Platform ↔ ERP ↔ CRM
- Standard templates for submittals, RFIs, pay apps, safety docs
- HR workflows centralized (reviews, onboarding, benefits)
Phase 2 (Months 7–12): Automation & Dashboards
- Workflow automation (approvals, alerts, handoffs)
- OCR-assisted invoice processing connected to commitments
- Estimating platform adoption and handoff into project financials
- First wave of governed dashboards (schedule health, SV/CPI, labor productivity, safety, AP velocity, pipeline)
Phase 3 (Months 13–24): Advanced Analytics & AI
- Predictive cost/schedule risk flags; bid/pricing optimization pilots
- External-facing client status portal (scope, schedule, pay apps, safety highlights)
- Continuous improvement loop (quarterly KPI reviews; retire low-value reports)
Solution Highlights
- Integration blueprint with clear data flows and test gates
- Governed dashboards to avoid “spreadsheet sprawl” and conflicting truths
- Workflow automation to kill swivel-chair work between systems
- People-first enablement (champions, training cadence, adoption incentives)
Risks & Guardrails
- Change resistance → champions + quick wins + recognition
- Integration complexity → stage rollouts; vendor-assisted configs; sandbox tests
- Data quality/security → stewardship roles, periodic audits, standards, backups, hardening, incident response
Early Wins (Near-Term)
- HR in one place (onboarding/reviews/benefits) with measurable cycle-time gains
- Safety document hub in the CM platform (field-first access; fewer compliance misses)
- AP OCR → commitments to reduce touch time and exceptions
- Estimating→project financials handoff to eliminate reentry
Expected Impact (Targets)
- Timeline: up to ~10% faster
- Admin cost: up to ~15% lower
- Forecast accuracy: ~95%
- Manual reporting time: ~50% lower
- NPS: +20 points
Validated via baseline → pilot → scale reviews.
What Bait Shop Delivered
- Strategic blueprint (why now, goals, sequencing)
- Operational roadmap (milestones, owners, success criteria)
- KPI framework & dashboard specs
- Governance design (steering cadence, champions, standards)
- Innovation tracks (analytics/AI pilots; client portal concept)
Next Steps
- Seat the steering group and confirm the Phase-1 backlog
- Enroll champions and launch role-based training
- Execute Phase-1 integrations + data standards, then demo the first quick wins